中国·ok138(太阳集团)官方网站-古天乐代言
首页
关于我们
古天乐代言太阳集团138简介
教学科研平台
专业设置
公司动态
太阳成新闻
通知公告
网上金榜
线上展厅
党建思政
党建工作
团学工作
榜样力量
教学科研
教学动态
研究动态
人才招聘
招生工作
就业工作
相关下载
首页
关于我们
古天乐代言太阳集团138简介
教学科研平台
专业设置
公司动态
太阳成新闻
通知公告
网上金榜
线上展厅
党建思政
党建工作
团学工作
榜样力量
教学科研
教学动态
研究动态
人才招聘
招生工作
就业工作
相关下载
公司动态
太阳成新闻
通知公告
网上金榜
线上展厅
首页
>
公司动态
>
通知公告
>
正文
>
通知公告
首页
>
公司动态
>
通知公告
>
正文
>
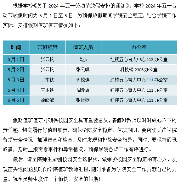
古天乐代言太阳集团138五一假期值班值守工作安排